Pravidlá Detské Slovenského Superpohára.
1. Účasť
Zúčastnia sa ho detské hasičské družstvá chlapcov, dievčat a mladších žiakov z detských hasičských líg konaných na území Slovenskej republiky podľa stanoveného kľúča, ktorý stanoví zakladateľ. Tento kľúč bude zverejnený na stránke www.detskysuperpohar.sk.
2. Súťažné družstvo
• tvorí ho 8 členov v jednotnom ústroji
• požičiavanie pretekára z iného zboru nie je možné
• v prípade že na DSS postúpi viacej družstiev z jedného zboru, môže si každé družstvo vypožičať jedného člena
• v prípade že na DSS postúpi viacej družstiev z jedného zboru v rôznych kategóriách, môže si každé družstvo vypožičať dvoch členov
• každý člen preteká na vlastné nebezpečie, za poistenie členov zodpovedá vlastný DHZ.
• výstroj súťažiacich – hasičské družstvá vykonávajú požiarny útok v rovnošate alebo jednotnom športovom oblečení, ktoré prekrýva kolená, členky a lakte, povinná ochranná prilba, ktorá musí byť počas celej prípravy a vykonania útoku zapnutá remienkom. Obuv je ľubovoľná (tretry povolené). V prípade použitia opasku musí byť týmto vystrojený celý kolektív.
• Súťažné družstvo je povinné minimálne 30 min pred otvorením súťaže vykonať prezentáciu. Na prezentáciu sa dostaví celé súťažné družstvo s vyplnenou prihláškou. Každý súťažiaci sa musí preukázať platným preukazom MH s fotografiou a podpisom zákonného zástupcu, preukazom poistenca. Súťažiaci starší ako 15 rokov predložia OP. Po zaprezentovaní bude každý člen družstva označený páskou na ruku s názvom svojho družstva. • Súťažné družstvo uhradí organizátorovi štartovné 10 € (bez stravy)
3. Kategórie a vekové hranice
Chlapci 8 -16 rokov
Dievčatá 8- 16 rokov
Mladší žiaci : 6 – 12 rokov
Vek súťažiacich sa počíta a overuje k danému roku konania súťaže, pričom súťažiaci v kategórií chlapcov a dievčat nesmie dovŕšiť v danom roku 17 rokov. V kategórií mladší žiaci nesmie súťažiaci dovŕšiť v danom roku 13 rokov.
4. Náradie na požiarny útok
Stroj – prenosná motorová striekačka – 1 ks
• musí vizuálne zodpovedať schválenému typu (blok motora a čerpadlo)
• ovládanie plynu musí byť na zmiešavacom zariadení – karburátore
• výfukové potrubie ľubovoľné – musí vyúsťovať na pôvodnom mieste prechádzajúce funkčnou vývevou • víčko na stroji nemusí byť založené
• nie sú povolené prídavné tlakové nádoby a ani tzv. "turbo"
• na stroji musí byť založený kryt motora – rozvodová časť
• oba ventily musia byť funkčné
Sací kôš – 1 ks
• nasávací kôš s priemerom 110 mm bez použitia poistky proti rozpojeniu
• úprava váhy a jeho výšky povolená
• s funkčnou klapkou, ktorá musí byť ovládaná zvonku
• svetlosť oka (sita) max. 5×5 mm, sito umiestnené v prednej časti sacieho koša
Sacie vedenie – 2 ks
• povolené šroubenie s "O" krúžkami
• dĺžka sacej hadice 1,6 metra +/- 5 cm vrátane šróbenia, priemer 110 mm
• min. otočenie koša na závite 360° (kontrolované na prípravnej základni)
• na sacej hadici je dovolená sťahovacia páska a textilná páska, nemôžu byť žiadne pomôcky na uchytenie a stabilizáciu (drievka a pod. pod páskou)
Kľúče na polospojky - 2 ks
• dvojoblúkové kľúče na polospojky, bez zvarov
• bez vrstiev pásky
Hadice – B 2ks, C 4ks
• dĺžka hadice 10 m +/– 0,5 m vrátane polospojky, Hadice sa merajú voľne položené.
• priemer hadice "B" 75 mm • priemer hadice "C" min. 52 mm
• povolené poistky proti rozpojeniu
Rozdeľovač – 1ks
• s tromi ovládacími prvkami
• povolené poistky proti rozpojeniu
• ovládacie páčky plne funkčné
• držiak povolený
Prúdnice – 2 ks
• s priemerom výstrekovej trubice 12,5 mm +/- 0,1 mm
• dĺžka prúdnice 40 až 50 cm
• povolené poistky proti rozpojeniu a usmerňovače prúdu
Pretlakový ventil B – 1 ks
• nastavený na maximálny tlak 0,3 MPa
• priemer vstupu a výstupu 75 mm
• pretlakový ventil zabezpečí organizátor
• pretlakový ventil musí byť vybavený poistkou proti rozpojeniu na oboch stranách, polospojka musí byť nastaviteľná
Doplnkové náradie (nevyžadované)
• podložka na spoj nasávacích hadíc, max. rozmer 50 x 50 cm
• ochrana ostrých hrán vodnej nádrže
5. Dráha a jej okolie
• povrch okolo základne musí byť spevnený alebo vyložený kobercom, koberce musia byť upevnené proti pohybu
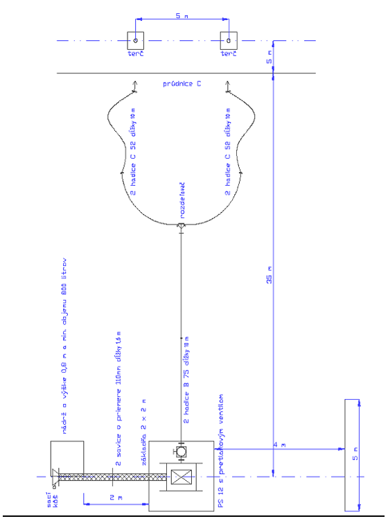
• štartovacia čiara od stredu základne musí byť umiestená vo vzdialenosti 5 metrov
• nástreková čiara od stredu základne musí byť umiestnená vo vzdialenosti 35 metrov, pred nástrekovou čiarou musia byť upevnené koberce minimálnych rozmerov 1 x 2 metre.
• čelo terčov od vnútornej hrany hranice striekania musí byť 5 metrov
• vzdialenosť medzi osami terčov musí byť 5 metrov
• čelo nádrže na vodu od okraja základne musia byť 2 metre
• ľavý bok nádrže umiestnený v predĺženej osi základne v smere štartu
• dráha bude zabezpečená proti samovoľnému pohybu divákov alebo súťažiacich po trati
• sklopné terče sú zhotovené tak, aby nástrekový otvor mal priemer 5 cm a bol uprostred dosky s rozmerom 50 x 50 cm
• na nástrekovej doske musí byť vyznačený vystredovací kruh v priemere 150 mm
• otvor je vo výške 160 cm +/– 1 cm, meraný od spodnej časti konštrukcie
• samotné terče obsahujú svetelnú signalizáciu ukončenia pokusu, sú napojené na elektronickú časomieru
• elektronická časomiera je vybavená viditeľným displejom, merajúcim na dve desatinné miesta, časomiera musí merať zostrieknutie ľavého aj pravého terča
• základne je zhotovená z dreva, alebo iného vhodného materiálu o rozmeroch 2x2 m a výšky 10 cm
• nádrž na vodu má tvar kvádra s výškou steny 0,8 m od povrchu dráhy, ale nie viac ako 0,9 m. Objem nádrže je minimálne 0,8 m3. Nádrž môže byť zhotovená z ľubovoľného materiálu
• dráha musí byť na oboch stranách označená po úsekoch od stredu základne (8,75 m / 17,50 m / 26,25 m /35,00 m)
• pozdĺž dráhy musí byť pripravené miesto na meranie dĺžky hadíc
• nákres dráhy pre požiarny útok z vodou :

6. Spôsob vykonania požiarneho útoku
Príprava
• pred prípravou náradia na základni sa družstvo podrobí technickej kontrole a kontrole veku v prípravnom boxe. Vedúci družstva sa označí reflexnou vestou
• prípravu náradia na základni vykoná hasičské družstvo na pokyn rozhodcu. Rozhodca nesmie vyzvať hasičské družstvo na prípravu základne, pokiaľ základňa nie je voľná
• čas na prípravu základne začína plynúť od uložení stroja a napojení pretlakového ventilu
• organizátor po nastavení stroja ihneď pripevní pretlakový ventil s prázdnou hadicou "B" na odvod vody mimo základne. Nastaví ho do požadovanej polohy na výtlačnom hrdle a zaistí
• dĺžka prípravy základne je maximálne 5 minút v kategórií chlapci a dievčatá, v kategórií mladší žiaci nie je čas na prípravu obmedzený
• prípravu vykonávajú členovia hasičského družstva, s prípravou náradia môže pomáhať najviac jedna osoba označená reflexnou vestou – vedúci družstva
• pri príprave je dovolené iným osobám priniesť a nastaviť stroj, nemôžu sa dotknúť iného náradia počas prípravy
• medzera medzi košom a sacou hadicou, takisto aj medzi ktorýmikoľvek zubmi polospojok, musí byť na vloženie šablóny
• je zakázané používať pomôcky a materiál, ktorý nepatrí medzi náradie na požiarny útok a zvýhodňuje vykonanie pokusu (kamienky, tráva a pod. )
• náradie nesmie presahovať okraje základne
• pripravenosť základne oznámi vedúci družstva rozhodcovi na základni a hasičské družstvo sa nastúpi na štartovaciu čiaru
• rozhodca skontroluje pripravenosť základne a vydá pokyn k naštartovaniu stroja. Stroj môže naštartovať člen alebo vedúci družstva, následne rozhodca zapíska
• po zapískaní dochádzka k štartovaniu súťažného družstva
• po zapískaní je zakázané manipulovať s uloženým náradím, aj keď dôjde samovoľnému pohybu alebo pádu náradia
Štartovanie
• meranie času je spustené pomocou fotobunky
• povel na štart vykoná štartér ľubovoľným spôsobom, napr.: "NA MIESTA PRIPRAVTE SA – POZOR – VPRED".
• štartovanie si zabezpečí súťažné družstvo, pričom k štartovaniu môže použiť ľubovoľné pomôcky (štartovaciu pištoľ, píšťalku, drievka a pod. )
• štartovaciu pištoľ zabezpečí usporiadateľ, v prípade zlyhania výstrelu má družstvo možnosť opakovať štart.
Plnenie požiarneho útoku
• súťažné družstvo vybehne zo štartovacej čiary a zloží a pred ponorením spojí prívodné sacie vedenie
• nasávací kôš musí byť naskrutkovaný pred ponorením do nádrže a po vytiahnutí z nádrže nesmie odpadnúť
• ak je kôš naskrutkovaný, sacie vedenie spojené pred ponorením do vodného zdroja, ale následne sa spoj medzi dvoma sacími hadicami rozpojí je to v súlade s pravidlami pokiaľ dôjde opätovnému spojeniu a zoskrutkovaniu do konca požiarneho útoku
• za ponorenie sa berie dotyk s vodnou hladinou
• nasávacie hadice musia byť do ukončenia útoku zoskrutkované
• určený člen kolektívu obsluhuje pod dozorom dospelého strojníka motorovú striekačku a bez priamej pomoci, po spojení nasávacích hadíc a nasávacieho koša, za použitia vývevy zavodní čerpadlo
• Nesmie začať pridávať plyn skôr, než je prívodné vedenie ponorené do vody
• ak hrozí nebezpečie poškodenia stroja, poverená osoba (dospelý strojník) má právo zasiahnuť. Dospelý strojník zodpovedá za bezpečnú obsluhu striekačky. Takýto pokus sa nehodnotí ani neopakuje
• dopravné vedenie sa vytvorí ľubovoľným spôsobom, kde má ľavý a pravý prúd svoj terč, ktorý musia zhodiť prúdom vody, prúdy sa nemôžu prekrížiť
• prúdnica sa môže pri nástreku o zem opierať, nie však dotýkať sa nástrekovej čiary,
• nástreková čiara je nedotknuteľná. Žiaden člen družstva sa nemôže počas požiarneho útoku dotknúť čiary, alebo ju prekročiť. Samotná prúdnica môže presahovať čiaru vo vzduchu
• požiarny útok s vodou sa končí vtedy, ak obidva terče signalizujú ukončenie
• každý súťažiaci musí dokončiť pokus v predpísanom výstroji
• požiarny útok musí byť ukončený do dvoch minút po štarte
• po ukončení požiarneho útoku sa družstvu zmeria dĺžka, náhodne vybratej hadice
• nádrž sa počas požiarneho útoku nedopĺňa
7. Hodnotenie a trestné sekundy
Družstvu je pridelených 10 trestných sekúnd :
• ak nie je nasávací kôš naskrutkovaný na nasávaciu hadicu pred vložením do nádrže
• ak nasávací kôš po vytiahnutí z nádrže odpadne
• ak sa kôš ponorí skôr ako dôjde k spojeniu sacieho vedenia
• za pridanie plynu skôr, než je prívodné vedenie ponorené do vody
• ak po ukončení požiarneho útoku nie je zoskrutkované nasávacie vedenie, alebo ho súťažiaci odpojí bez predchádzajúcej kontroly rozhodcom na základni
• ak ktorýkoľvek člen kolektívu prešliapne nástrekovú čiaru pri striekaní, za každého člena
• za nezavodnenie čerpadla za pomoci vývevy
• ak súťažiaci dokončí požiarny útok bez kompletného výstroja – strata prilby alebo opasku
Družstvo má neplatný pokus :
• ak strieka útočný prúd do iného terča (prekríženie prúdov)
• ak pomôže pri plnení disciplíny iná osoba
• ak pokus nie je ukončený do 120 sekúnd od vydania povelu k štartu
• ak kolektív nepripraví základňu do 5 minút od pokynu rozhodcu, okrem mladších žiakov
• za nesplnenie dĺžkového limitu hadice
Rozhodcovia súťaže signalizujú platnosť, resp. udelenie trestných sekúnd vlajkami nasledovne :
• bielou vlajkou signalizujú platnosť pokusu bez udelenia trestných sekúnd
• červenou vlajkou signalizujú udelenie trestných sekúnd, použitie červenej vlajky zdôvodnia po ukončení požiarneho útoku aj s určením presného počtu udelených sekúnd
Protest
Pri porušení pravidiel má právo súťažné družstvo podať protest. Protest je možné podávať len voči poškodeniu vlastného družstva. Protest podáva zodpovedná osoba za družstvo ktorého sa poškodenie týka. Protest sa podáva hlavnému rozhodcovi do 10 min od ukončenia svojho požiarneho útoku. Súčasťou protestu musí byť predloženie fotografie alebo videozáznamu, z ktorého by bolo zrejmé nesprávne rozhodnutie rozhodcu.
Každé družstvo má v súťaži dva pokusy na vykonanie požiarneho útoku, do poradia sa započítava lepší výsledný čas jednotlivých pokusov.
Výsledný čas sa skladá s času zaznamenaného elektronickou časomierou, ku ktorému sa pripočíta súčet pridelených trestných sekúnd.
V prípade rovnosti časov dvoch družstiev bude rozhodovať ich druhý pokus (resp. prvý)
V prípade rovnosti časov dvoch družstiev a rovnosti druhých/prvých pokusov bude rozhodovať lepší zostrek z oboch pokusov.
8. Povinnosti usporiadateľa
• Usporiadateľ zabezpečí vhodný priestor na prezentáciu družstiev podľa bodu č. 2 s dostatočným personálnym a technickým zabezpečením (pásky na ruku).
• usporiadateľ zabezpečí minimálne jednu dráhu na vykonanie požiarneho útoku s vodou s požiadavkami uvedenými v bode č. 5
• usporiadateľ je povinný zabezpečiť technickú kontrolu použitého náradia na požiarny útok pred štartom každého družstva vo vyhradenom priestore
• usporiadateľ je povinný zabezpečiť počas celej súťaže kvalifikovanú zdravotnú službu.
• usporiadateľ pred štartom zabezpečí fotografiu každého družstva na štartovej čiare.
• zabezpečí tabuľu, kde budú vypísané priebežné a celkové výsledky
• zabezpečí občerstvenie pre súťažiacich ako aj divákov s prihliadnutím na deti
• zabezpečí odmeny pre súťažiacich v každej kategórií nasledovne :
1. miesto : putovný pohár, pohár za umiestnenie, medaile, vecná a sladká odmena
2. miesto : pohár za umiestnenie, medaile, vecná a sladká odmena
3. miesto : pohár za umiestnenie, medaile, vecná a sladká odmena
4. vecná a sladká odmena
5. vecná a sladká odmena
• usporiadateľ zabezpečí najmenej štyroch rozhodcov na nasledovné stanovištia :
1. hlavný rozhodca – dozerá na prípravu hlavnej základne, kontroluje uloženie náradia, kontroluje čas prípravy, spojenie sacieho vedenia, kontroluje rozhodnutie ostatných rozhodcov (po vykonaní pokusu) – jeho rozhodnutie je konečné a nemenné
2. rozhodca na nástrekovej čiare – kontroluje dotyk pretekára, resp. prešľap na nástrekovej čiare (upozorní hlavného rozhodcu zdvihnutím zástavky na porušenie pravidiel)
3. rozhodca pri meraní hadíc – kontroluje dĺžku vybraných hadíc (upozorní hlavného rozhodcu zdvihnutím zástavky na porušenie pravidiel)
4. rozhodca na prípravnej základni – kontroluje všetko náradie, ústroj súťažiacich (družstvu neumožní prístup k hlavnej základni, pokiaľ nespĺňajú technické pravidlá)
• všetci potrební rozhodcovia (hlavný rozhodca, rozhodca pri meraní hadíc a rozhodca pri terčoch) musia mať zástavku s dvomi farebnými vlajkami rozdielnej farby
• všetci rozhodcovia musia byť náležite poučení o týchto pravidlách
• všetci rozhodcovia konajú podľa svojho najlepšieho vedomia a svedomia, sú nestranní
• žiaden rozhodca nesmie byť členom súťažného družstva, v prípade štartu vlastného družstva musí dôjsť k výmene rozhodcov z iného družstva
• doporučená ústroj rozhodcov počas celej súťaže – pracovná alebo spoločenská rovnošata – jednoznačne odlišujúca zbor rozhodcov od ostatných účastníkov súťaže.
• organizátor musí zložiť kauciu na účet zakladateľa vo výške 100€ – bude použitá na administratívne účely (webová stránka, putovné poháre...)
V Lednických Rovniach, dňa 9.3.2026
